关于印发《福建省智能施工机具、设备设施和建筑机器人推广目录(第一批)》的通知【闽建建函〔2024〕23号】
2024-07-16
福建省住房和城乡建设厅
各设区市住建局、平潭综合实验区交建局:
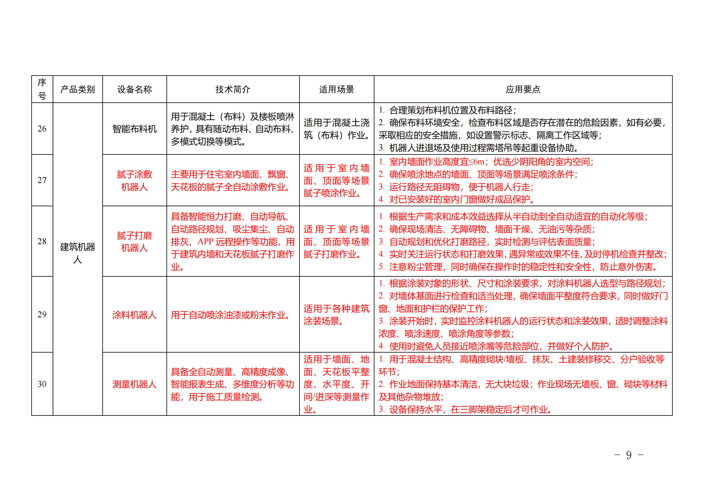
为贯彻落实《关于加快推进福建省智能建造发展的工作方案》等文件精神,加快推行“机器代工”智能建造模式,引导我省房屋市政工程项目科学选用智能建造技术和产品,经广泛征集和论证,省厅汇总了《福建省智能施工机具、设备设施和建筑机器人推广目录(第一批)》,主要包括7款智能施工机具、15款智能设备设施、13款建筑机器人等,现予以印发。
请各地结合智能建造试点、自有工人试点等,指导企业、项目做好推广应用,如有相关问题或经验做法,及时反馈省厅。
附件:福建省智能施工机具、设备设施和建筑机器人推广目录(第一版)
福建省住房和城乡建设厅
2024年7月2日










相关资讯
- 关于推荐2025年世界职业院校技能大赛裁判员及纪律监督员的通知浏览次数:2167
- 关于举办智能建造与城市更新高级研修班的通知浏览次数:2115
- 教育部关于印发《2025年世界职业院校技能大赛实施方案》的通知浏览次数:2206
- 关于举办2025年第一期1+X装配式建筑构件制作与安装职业技能等级证书高级考评员暨装配式建筑“岗课赛证融通”师资培训班的通知浏览次数:2061

